收藏我们

联系我们 网站地图 在线留言

专注木制品包装行业

研发、设计、销售、售后一站式服务
全国服务热线021-39806061137-7448-3557
  • 网站首页
  • 关于我们
    公司简介
    合作流程展示
    生产车间实拍
    关于本报告
    公司简介
    公司产品介绍
    公司荣誉及相关证书
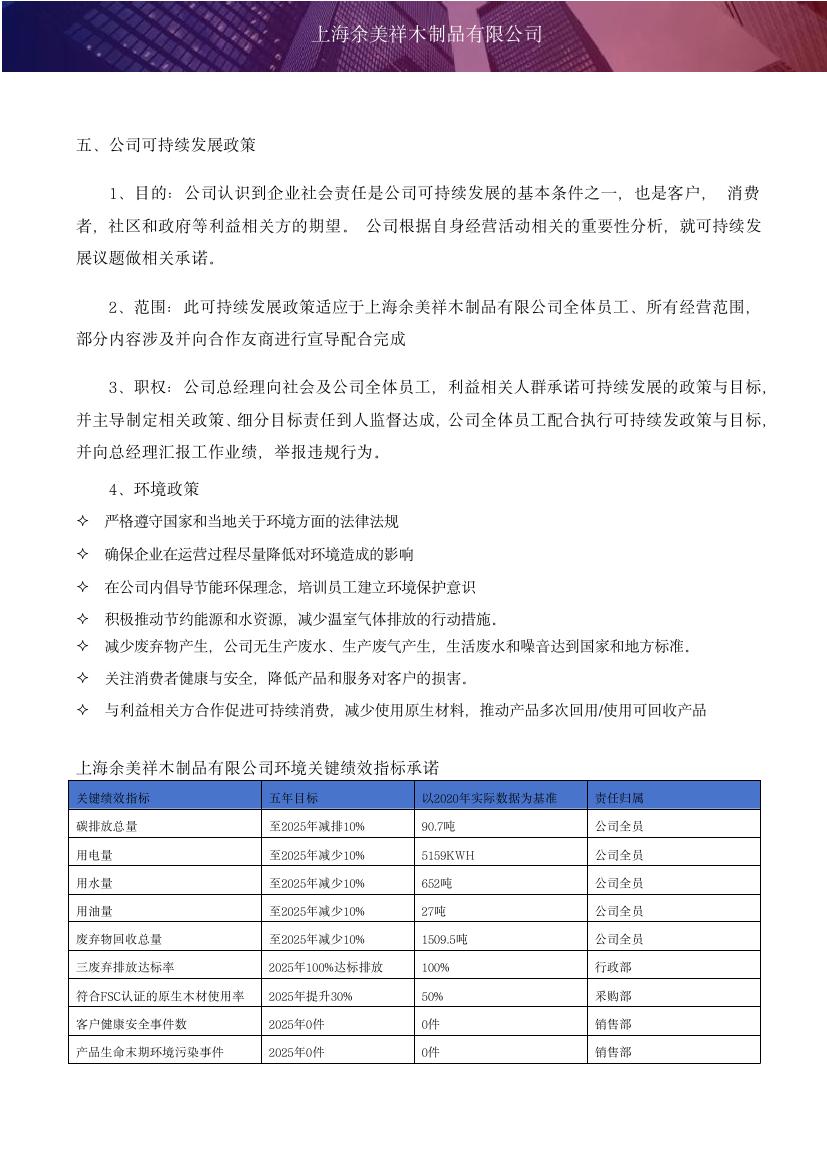
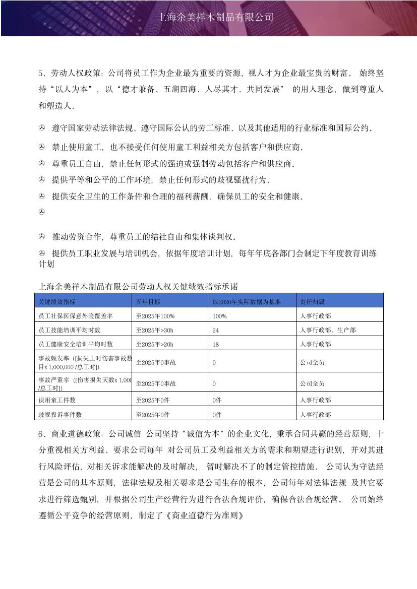
    公司可持续发展政策
  • 产品系列
    欧标托盘
    免熏蒸系列
    实木托盘
    包装箱
    木托盘
    热处理托盘
    运输设备系列
    销售托盘系列
    托盘租赁系列
    塑料托盘系列
    木箱系列
  • 新闻动态
    新闻动态
    企业资讯
  • 企业资质
  • 合作伙伴
  • 人才招聘
  • 联系我们
公司简介 about
  • 公司简介
  • 合作流程展示
  • 生产车间实拍
  • 关于本报告
  • 公司简介
  • 公司产品介绍
  • 公司荣誉及相关证书
  • 公司可持续发展政策
公司可持续发展政策
您的位置:首页 » 公司可持续发展政策
  • 网站首页
  • 关于我们
  • 产品系列
  • 新闻动态
  • 企业资质
  • 合作伙伴
  • 人才招聘
  • 联系我们


上海余美祥木制品有限公司
 
电  话:021-59790583
传  真:021-59796817
手  机:13331888484 张经理
手  机:13774483557 余先生
Q   Q: 634490856
邮  箱:abcdd2012@126.com
邮  箱:zth994416@163.com
地  址:上海市青浦区华新镇华腾路1458号



版权所有@上海余美祥木制品有限公司 沪ICP备11044540号-1 沪公网安备31011802004844
电话
消息
二维码
分享
  • 网站客服咨询客服

  • 电话:021-39806061
    电话:137-7448-3557

  • 扫描关注微信账号